
The Dock Isn't the Lake
Arweave is a massive data lake; arweave.net is just one dock to access it. Why hardcoded access points fail and how ar.io, Wayfinder, and ar:// make permanent data reliably reachable.
Arweave isn’t broken. How most people access it changed.
Arweave is a data lake: a decentralized network of storage nodes incentivized since 2018 to keep data permanently available. Everything stored is identified by a transaction ID (TXID), a fingerprint of the data itself, not its location.
Arweave.net is one dock: a gateway domain that makes data easy to fetch. It became the default access point early on, and many apps, platforms, and tools hardcoded it as the way in.
The NFT community tends to feel these things first - visible assets, vocal users - but vulnerable access is not only an NFT problem. Arweave stores web pages, documents, application data, media archives, and more. Anything depending on a single gateway URL inherits the same fragility.
What changed
On March 1, 2026, ar.io transitioned operation of the arweave.net gateway back to the Forward Research team. The handoff introduced some (temporary) instability - slower loads and occasional timeouts. Though nothing was wrong with the underlying Arweave data, it felt that way to users.
Many apps only connect to one dock. When that dock is slow or unavailable, content appears broken even though the data is still swimming in the lake.
The core issue: one dock isn't enough
Arweave.net is the most widely recognized gateway in the ecosystem and will likely remain important. But even the most reliable gateway is still just one access point.
Any individual access point carries risks that no operator can fully control: infrastructure outages, domain registration renewal, regulatory pressure, ISP blocking (often regional), or operational changes like what happened this week. Moments like this are uncomfortable but healthy - they expose where the ecosystem is over-reliant on single points of failure and push it toward more resilient patterns.
The lake doesn't dry up just because one dock is inaccessible.
Permanent storage solves one problem. Reliable access is another. That's what ar.io has built.
How ar.io addresses this
Ar.io is a decentralized network of hundreds of gateways, each capable of serving the same Arweave data by TXID. If one gateway is slow or unavailable, another can serve the request.
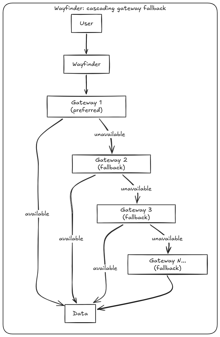
On top of that, the Wayfinder protocol routes requests across the network automatically. Given a TXID or name, it selects a working gateway at resolution time based on criteria like latency, uptime, or operator stake. You can try it at wayfinder.ar.io.
The ar:// protocol takes this further. Instead of linking to a specific domain like https://arweave.net/<TXID>, you use ar://<TXID> or even ar://your-arns-domain. Wayfinder resolves the request through the gateway network. No hardcoded domain, no single point of failure.
What this means in practice
Here’s what that difference looks like. The data stays the same; you’re changing how it gets resolved and served when a gateway is slow or unreachable.
One gateway (fragile)

Wayfinder routing (resilient)

Cascade fallback (automatic)

What you can do right now
If you're a user or collector
- Your data is safe. A gateway issue does not mean your assets are gone.
- Try wayfinder.ar.io and paste a TXID to see it resolve across the network.
- Ask the platforms you use whether they've implemented gateway fallback or Wayfinder routing. Some already have, help us push others to follow (please).
If you're a platform
Hardcoding a single gateway creates a fragile dependency. And while the ar.io network has hundreds of gateways, performance varies - uptime, latency, and reliability differ by operator. If you need high-performance access you can rely on for your users, we can provide that. Get in touch to discuss a hosted service or to work through the right approach for your product.
If you're a creator or developer
Direct gateway URLs like arweave.net/<TXID> are not inherently wrong, but they shouldn't be the only access path or assumed they'll be available "forever". Where possible, include an ar:// URI alongside gateway URLs, implement Wayfinder routing in your frontend, and avoid relying on a single gateway domain.
Docs: docs.ar.io/build/access/wayfinder/
The bottom line
Arweave ≠ arweave.net
Arweave's data is permanent. But where data is stored and how you reach it are two different problems, and this week was a reminder that solving only one of them isn't enough.
The lake is full, ar.io is building more docks.